Software Config Debug
2017/04/06
The general practices to debug a user-provided script at SoftwareConfig:
- For cloud-init debug
nova console-log <vm_uuid> - For os-* tools debug:
step1: 登录到server上查看script是否以及被执行。(根据执行结果来判断)
step2: 如果没有执行,那需要查看是哪个环节出了问题。
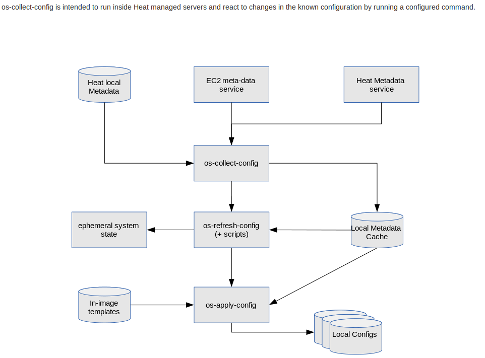
a. we can debug the os-collect-config using command:
# os-collect-config --force --one-time --debug
b. You can also go to the /var/lib/heat-config/heat-config-script and execute your script (it is visible in this directory as file (with ID as name) e.g. 6444…..
c. answer from steve baker
Currently if a deployment resource remains IN_PROGRESS (then times out) the only way to diagnose the issue is to ssh into your server and trigger os-collect-config manually to see what is actually happening. To do this, ssh into your server and run the following:
# sudo service os-collect-config stop
# sudo os-collect-config --force --one-time --debug
This will do a full metadata poll and then eventually run
/usr/libexec/os-refresh-config/configure.d/55-heat-config which will
in turn run the specified hook with your deployment data. Generally you
should see if there is a problem with your config, or with the
networking to signal back to heat. Throughout the Kilo development cycle
there will be many improvements to the debug ability of software
deployment resources. Some of these improvements will happen in the
hooks or Python-heatclient, so they will also be available in Juno and
Icehouse heat. I’ll update this answer as they become available.
Running /usr/libexec/os-refresh-config/configure.d/55-heat-config
[2016-07-07 10:20:52,313] (heat-config) [WARNING] Skipping config 18ca89ca-8b91-4830-b3af-15dbe6f85fb4, already deployed
[2016-07-07 10:20:52,314] (heat-config) [WARNING] To force-deploy, rm /var/run/heat-config/deployed/18ca89ca-8b91-4830-b3af-15dbe6f85fb4.json
[2016-07-07 10:20:52,314] (heat-config) [WARNING] Skipping config 90210905-531f-4312-84a6-50fd54e1b203, already deployed
[2016-07-07 10:20:52,314] (heat-config) [WARNING] To force-deploy, rm /var/run/heat-config/deployed/90210905-531f-4312-84a6-50fd54e1b203.json
dib-run-parts Thu Jul 7 10:20:52 UTC 2016 55-heat-config completed
Ref link:
